欢迎访问
湖南成人高考网
主要为 湖南成人高考考生提供报考政策解读及报名指导服务,网站信息仅供学习交流使用,官方信息以湖南省教育考试院为准。
辅导报名入口 |  RSS地图 |  网站地图

湖南成人高考网logo

湖南成人高考网-招生老师微信

网站首页

成考资讯

成考政策

成考院校

成考专业

成考培训

录取分数线

历年真题

成考问答

网上报名

湖南成人高考专题栏目:
报名时间 报名条件 报考费用 考试时间 考试科目 加分政策 准考证打印 现场确认 成绩查询 录取查询 毕业证书 学士学位
快速导航关闭
招生专业
招生院校
报考指南
湖南省各市地区成人高考
历年真题
辅导讲义
模拟试题
成考专题
当前位置:湖南成人高考网 > 理数 > 2012年成人高考高升专数学考点分析(概率与统计

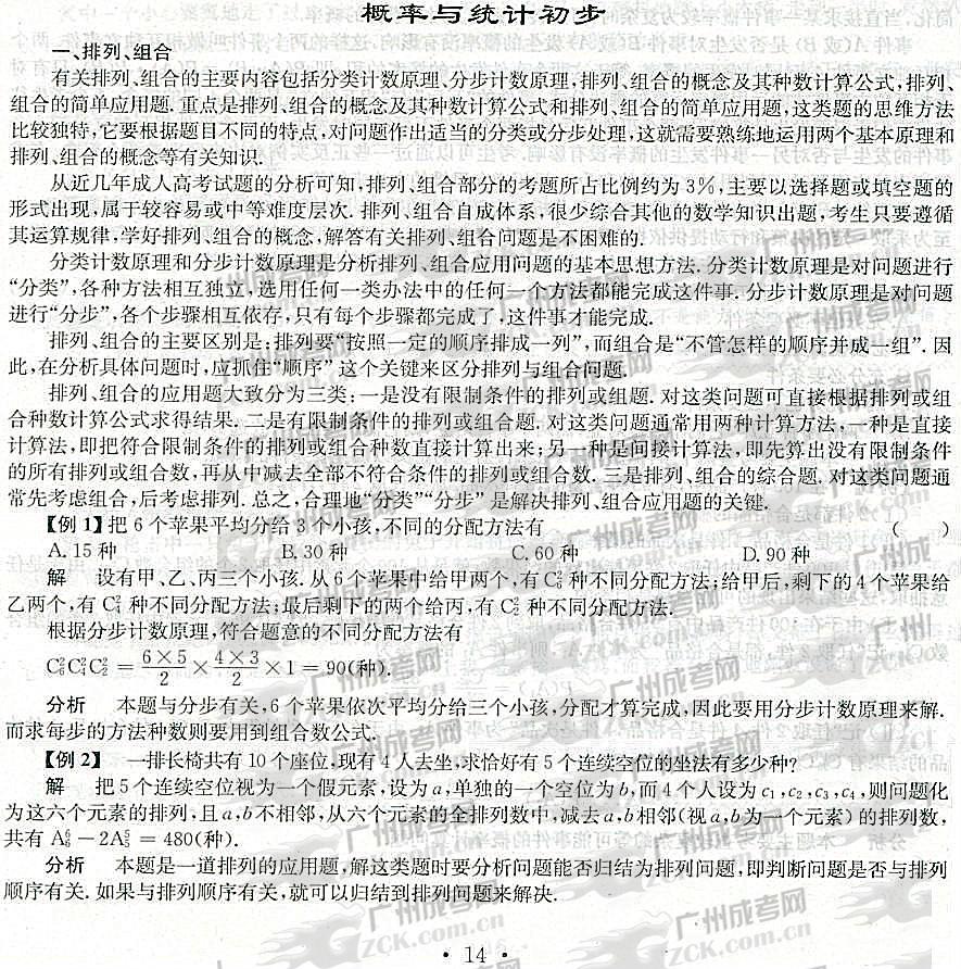
2012年成人高考高升专数学考点分析(概率与统计

整编:湖南成人高考网 日期:2018-11-17 02:19:09 阅读:   在线咨询+

2012年成人高考高升专数学考点分析(概率与统计(图1)

2012年成人高考高升专数学考点分析(概率与统计(图2)


以上就是关于“2012年成人高考高升专数学考点分析(概率与统计”的全部内容,想要了解更多关于学历提升报考费用加分政策志愿填报录取分数线等的相关问题, 可以随时联系湖南成考网的《专业老师》进行沟通了解。

本文标签:湖南成考理数2012年成人高考高升专数学考点分析(概率与统计

转载请注明:文章转载自(http://www.acc.gd.cn

本文地址:http://www.acc.gd.cn/lishu/4808.html

2024年湖南成人高考函授站报名入口
《湖南成人高考网》免责声明:
(一)由于考试政策等各方面情况的不断调整与变化,本网站所提供的考试信息仅供参考,请以权威部门公布的正式信息为准。
(二)本网站在文章内容来源出处标注为其他平台的稿件均为转载稿,免费转载出于非商业性学习目的,版权归原作者所有。如您对内容、版权等问题存在异议请与本站联系,我们会及时进行处理解决。联系邮箱:812379481@qq.com。

湖南成人高考网-便捷服务

湖南成人高考网-在线报名

获取学历提升方案

已帮助5w万+意向学历提升用户
成功上岸

本网所提供的信息仅供学习交流使用
官方信息以《湖南省教育考试院》发布为准

粤ICP备19080791号